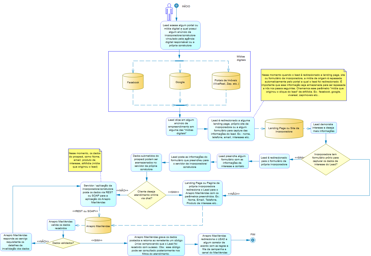
Neste artigo iremos detalhar as possibilidades de integração que o nosso sistema oferece, são elas:
- 1. Utilizando os formulários do ANAPRO CRM - integração via links
- 2. Integração através de Web Service ou Rest (POST)
- 3. Integração através de E-mail
Resumo do processo que iremos detalhar nesse tutorial:

1. Utilizando os formulários do ANAPRO CRM - integração via links
Com o link do ANAPRO CRM (encaminhado por nós ou extraído através do próprio ANAPRO CRM), inserido no seu SITE/LANDING PAGE e quando o lead clicar no FALE CONOSCO ou CHAT o PROSPECT será redirecionado automaticamente para o nosso sistema ANAPRO CRM e assim será atendido.
Se você ainda não tem o(s) Links ANAPRO CRM para integração, solicite a nossa equipe através do e-mail integracao.anapro@olxbr.com ou solicite ao administrador do sistema ANAPRO CRM da Incorporadora/Construtora.
Para extrair os links:
Menu configuração > Campanha > Escolha a campanha > Integração.
O link pode ser inserido através de três formas:
a) Configurar um <A> colocando o link no HREF com o TARGET que você achar mais apropriado;
b) Abrir uma popup com um comando javascript (window.open) com a URL do link;
obs: se abrir uma pop-up com o window.open usar o evento do onclick no momento que o usuário clicar no link, se faz necessária para que o navegador não bloqueie a pop-up.
c) Abrir uma modal pop-up com o link na própria página usando por exemplo o bootstrap ou qualquer outro do seu agrado.
Abaixo imagem do nosso formulário de Fale Conosco:

Não recomendamos que insiram nossos links dentro de um iframe, pois por questões de segurança de alguns navegadores fazem o bloqueio da abertura de um link de outro domínio interferindo na performance dos nossos formulários.
Importante: Não edite os parâmetros repassados por nós em hipótese alguma, pois poderá fazer com que os prospects que preencherem o formulário sejam perdidos. Os parâmetros são sensíveis a maiúsculo e minúsculo (case-sensitive) e não devem ser convertidos, devem ser repassados exatamente conforme orientamos.
Os parâmetros customizáveis como strmidia, strpeca e outros, devem ser editados conforme a necessidade da integração usando URL Encoding. Para maiores informações consultar http://www.w3schools.com/tags/ref_urlencode.asp
Estrutura dos links para integração de Chat e Fale Conosco.
CHAT
URL: http://online.crm.anapro.com.br/webcrmservice/Pages/chat/cliente/v2/ChatClienteEntrada.aspx
Parâmetros com exemplo:
http://online.crm.anapro.com.br/webcrmservice/Pages/chat/cliente/v2/ChatClienteEntrada.aspx?
conta=GtYsl_opA1
&keyIntegradora=b92a9332-c31a-491d-bdb1-e8914y5ee524
&keyAgencia=a4s8d56d8-a5sa-98rt-a4s5-a5s4d8y5eea4s
&campanha=EoPo458_pa
&canal=nho_oPa0a
&produto=XcdopL17e
&strdir=construtorax
&strmidia=youtube
&strpeca=Banner+superior+3
&usuarioEmail=usuario@teste.com.br
&strgrupopeca=
&strcampanhapeca=
&nome=Jo%C3%A3o+Augusto
&email=japf34%40gmail.com
&telefoneDDD=11
&telefone=984756965
&strTexto=Gostaria+de+saber+o+valor
&keyexterno=
&urlep=http%3A%2F%2Fwww.testando.com.br%2Findex.aspx%3Fop%3Dregistrar
&urlcp=http%3A%2F%2Fwww.testando.com.br%2Findex.aspx%3Fop%3Dregistra
&urlca=http%3A%2F%2Fwww.testando.com.br%2Findex.aspx%3Fop%3Dregistra
&urlat=http%3A%2F%2Fwww.testando.com.br%2Findex.aspx%3Fop%3Dregistrar
&strMostrarTopo=true
&strAutoSubmit=true
&strUsarDadosAnteriores=true
&emailobrigatorio=true
&telefoneobrigatorio=false
Fale Conosco
URL: http://online.crm.anapro.com.br/webcrmservice/Pages/chat/cliente/v2/ChatClienteFaleConosco.aspx
Parâmetros com exemplo:
http://online.crm.anapro.com.br/webcrmservice/Pages/chat/cliente/v2/ChatClienteFaleConosco.aspx?
conta=GtYsl_opA1
&keyIntegradora=b92a9332-c31a-491d-bdb1-e8914y5ee524
&keyAgencia=a4s8d56d8-a5sa-98rt-a4s5-a5s4d8y5eea4s
&campanha=EoPo458_pa
&canal=nho_oPa0a
&produto=XcdopL17e
&strdir=construtorax
&strmidia=youtube
&strpeca=Banner+superior+3
&usuarioEmail=usuario@teste.com.br
&strgrupopeca=
&strcampanhapeca=
&nome=Jo%C3%A3o+Augusto
&email=japf34%40gmail.com
&telefoneDDD=11
&telefone=984756965
&strTexto=Gostaria+de+saber+o+valor
&keyexterno=
&urlep=http%3A%2F%2Fwww.testando.com.br%2Findex.aspx%3Fop%3Dregistrar
&urlcp=http%3A%2F%2Fwww.testando.com.br%2Findex.aspx%3Fop%3Dregistra
&urlca=http%3A%2F%2Fwww.testando.com.br%2Findex.aspx%3Fop%3Dregistra
&urlat=http%3A%2F%2Fwww.testando.com.br%2Findex.aspx%3Fop%3Dregistrar
&strMostrarTopo=true
&strAutoSubmit=true
&strUsarDadosAnteriores=true
&emailobrigatorio=true
&telefoneobrigatorio=false
Parâmetros que devem ou podem ser repassados na URL de integração
Conta Sistema (KEY): parâmetro obrigatório (case-sensitive não customizável) que corresponde ao código único da empresa que está sendo integrada.
Integradora (keyIntegradora): parâmetro obrigatório (case-sensitive não customizável) que corresponde ao código da empresa a qual está realizando a integração.
Agência (keyAgencia): parâmetro não obrigatório (case-sensitive não customizável) que corresponde ao código da empresa agência a qual foi responsável em gerar o Prospect.
Campanha (campanhaKey): parâmetro obrigatório (case-sensitive não customizável) que corresponde ao código único da campanha correspondente ao atendimento.
Canal (canalKey): parâmetro obrigatório (case-sensitive não customizável) que corresponde ao código único do canal correspondente ao atendimento.
Ex: Canal CHAT, Canal FALECONOSCO.
Produto (produtoKey): parâmetro não obrigatório (case-sensitive não customizável) que corresponde ao código único do produto correspondente ao atendimento. Produto nesse caso será o código do empreendimento a qual o atendimento será feito;
Diretório virtual (strdir): parâmetro opcional (case-sensitive não customizável) que corresponde ao nome do diretório virtual da construtora/incorporadora para facilitar a integração.
Mídia (strmidia): parâmetro obrigatório (case-sensitive customizável) que corresponde a mídia a qual originou o prospect. Deve corresponder ao nome exato que será usado nos relatórios do ANAPRO CRM para identificar a origem do prospect. Caso esse campo não seja repassado os relatórios que contemplam essa informação ficará em BRANCO não sendo possível a identificação dela posteriormente.
Ex.: Caso o prospect venha do Facebook repassar strmidia=facebook, caso venha do youtube repassar strmidia=youtube, caso o parâmetro contenha o carácter "espaço" ou "especiais" o mesmo deve usar o decode para que o parâmetro seja identificado de forma correta.
Dúvidas a respeito do encoding acessar http://www.w3schools.com/tags/ref_urlencode.asp
Peça (strpeca): parâmetro não obrigatório (case-sensitive customizável) que corresponde a peça da mídia a qual originou o prospect. Deve corresponder ao nome exato que será usado nos relatórios do ANAPRO CRM para identificar a origem do prospect numa mídia específica. Geralmente é utilizado como um sub-item da mídia para que seja mais bem identificada.
Caso esse campo não seja repassado os relatórios que contemplam essa informação ficará em BRANCO não sendo possível a identificação dela posteriormente.
Ex.: Caso o prospect venha do site Terra repassar strmidia=terra&strpeca=bannerx1254, caso venha do youtube repassar strmidia=youtube&strpeca=bannerlateral5, caso o parâmetro contenha o carácter "espaço" ou "especiais" o mesmo deve usar o decode para que o parâmetro seja identificado de forma correta. Dúvidas a respeito do encoding acessar http://www.w3schools.com/tags/ref_urlencode.asp
E-mail do Usuario (usuarioEmail): parâmetro não obrigatório que corresponde ao e-mail do usuário que deverá atender esse LEAD.
Caso seja repassado, esse atendimento será direcionado automaticamente para o usuário do e-mail em questão sem usar as regras da ROLETA!
Obs.: Só irá redirecionar para o usuário do e-mail em questão caso o LEAD repassado não se encontra fidelizado a outro usuário.
Grupo Peça (strgrupopeca): parâmetro não obrigatório (case-sensitive customizável) preenchimento opcional. Pode ser usado para agrupar lista de anúncios.
Geralmente para sistemas de campanhas publicitárias utiliza-se o valor contido no parâmetro utm_medium, caso o parâmetro contenha o carácter "espaço" o mesmo deve usar o decode para que o parâmetro seja identificado de forma correta.
Dúvidas a respeito do encoding acessar http://www.w3schools.com/tags/ref_urlencode.asp
Campanha Peça (strcampanhapeca): parâmetro não obrigatório (case-sensitive customizável) preenchimento opcional. Pode ser usado para agrupar um conjunto de Grupo da peça. Geralmente para sistemas de campanhas publicitárias utiliza-se o valor contido no parâmetro utm_campaign, caso o parâmetro contenha o carácter "espaço" ou "especiais" o mesmo deve usar o decode para que o parâmetro seja identificado de forma correta.
Dúvidas a respeito do encoding acessar http://www.w3schools.com/tags/ref_urlencode.asp
Nome do lead (nome): parâmetro obrigatório (case-sensitive customizável) preenchimento opcional para repassar o NOME do Prospect que será atendido, caso seja repassado o mesmo será preenchido no formulário automaticamente não sendo necessário o re-preenchimento pelo PROSPECT.
Muito útil para quando a integração vem de um pré-formulário personalizado do site que está sendo integrado. Caso o parâmetro contenha o carácter "espaço" ou "especiais" o mesmo deve usar o decode para que o parâmetro seja identificado de forma correta.
Dúvidas a respeito do encoding acessar http://www.w3schools.com/tags/ref_urlencode.asp
E-mail do lead (email): parâmetro não obrigatório (case-sensitive customizável) preenchimento opcional para repassar o EMAIL do Prospect que será atendido, caso seja repassado o mesmo será preenchido no formulário automaticamente não sendo necessário o re-preenchimento pelo PROSPECT.
Muito útil para quando a integração vem de um pré-formulário personalizado do site que está sendo integrado. Caso o parâmetro contenha o carácter "espaço" ou "especiais"" o mesmo deve usar o decode para que o parâmetro seja identificado de forma correta.
Dúvidas a respeito do encoding acessar http://www.w3schools.com/tags/ref_urlencode.asp
DDD (telefoneDDD): parâmetro não obrigatório (numérico) preenchimento opcional para repassar o DDD do TELEFONE do Prospect que será atendido, caso seja repassado o mesmo será preenchido no formulário automaticamente não sendo necessário o re-preenchimento pelo PROSPECT.
Muito útil para quando a integração vem de um pré-formulário personalizado do site que está sendo integrado. Deverá conter 2 dígitos obrigatoriamente numérico.
Ex.: 61 ou 11, etc....
Número do telefone (telefone): parâmetro não obrigatório (numérico) preenchimento opcional para repassar o TELEFONE do Prospect que será atendido, caso seja repassado o mesmo será preenchido no formulário automaticamente não sendo necessário o re-preenchimento pelo PROSPECT.
Muito útil para quando a integração vem de um pré-formulário personalizado do site que está sendo integrado. Deverá conter no mínimo 8 e no máximo 9 dígitos obrigatoriamente numéricos, sendo o primeiro maior que 1.
Ex.: 81147777 ou 981147885, etc....
Campo de texto (strtexto): parâmetro não obrigatório (case-sensitive customizável) preenchimento opcional para repassar o texto preenchido pelo Prospect que será atendido ou alguma informação que será contida no atendimento, caso seja repassado o mesmo será preenchido no formulário automaticamente não sendo necessário o re-preenchimento pelo PROSPECT.
Muito útil para quando a integração vem de um pré-formulário personalizado do site que está sendo integrado, caso o parâmetro contenha o carácter "espaço" ou "especiais" o mesmo deve usar o decode para que o parâmetro seja identificado de forma correta.
Dúvidas a respeito do encoding acessar http://www.w3schools.com/tags/ref_urlencode.asp
Chave externa (keyexterno): parâmetro não obrigatório (case-sensitive customizável) que poderá identificar o Prospect posteriormente no ANAPRO CRM com uma chave única. Para eventuais auditorias esse código poderá ser utilizado para rastrear algum Prospect específico dentro do ANAPRO CRM, esse código deverá ser único por Prospect. Caso o parâmetro contenha o carácter "espaço" ou "especiais" o mesmo deve usar o decode para que o parâmetro seja identificado de forma correta.
Dúvidas a respeito do encoding acessar http://www.w3schools.com/tags/ref_urlencode.asp
Quando utilizado o parâmetro UsarKeyExterno deve ser true. Ex.: UsarKeyExterno=true
Mostrar Topo (strMostrarTopo): parâmetro não obrigatório (boleano true ou false) preenchimento opcional para que o topo padrão do CHAT seja mostrado ou não.
Muito útil para personalizar o layout do CHAT o colocando dentro de uma página customizada.
AutoSubmit (strAutoSubmit): parâmetro não obrigatório (boleano true ou false sendo padrão true) preenchimento opcional para que caso os dados do prospect seja repassado via querystring o formulário será preenchido e submetido automaticamente sem a necessidade que o prospect re-preencha novamente o formulário com seus dados.
Obs.: indicamos que seja sempre true, analisamos e constatamos que aumenta a conversão de prospects atendidos.
Obrigatoriedade de e-mail (emailobrigatorio): parâmetro não obrigatório (boleano true ou false sendo padrão true) preenchido opcionalmente para que obrigue o solicitante a preencher o campo e-mail do formulário.
Obrigatoriedade de telefone (telefoneobrigatorio): parâmetro não obrigatório (boleano true ou false sendo padrão false) preenchido opcionalmente para que obrigue o solicitante a preencher o campo telefone do formulário.
Usar dados anteriores (strUsarDadosAnteriores): parâmetro não obrigatório (boleano true ou false sendo padrão true) preenchimento opcional. Quando um prospect é atendido em algum momento via CHAT ou FALECONOSCO seus dados são armazenados no NAVEGADOR (através de cookie) e caso venha ocorrer um novo atendimento ao mesmo cliente no mesmo navegador esses dados são reaproveitados e carregados automaticamente evitando que o prospect que já foi atendido anteriormente digite seus dados pessoais diferente dos dados anteriores criando 2 prospects distintos ocorrendo erro na fidelização, já que o sistema não conseguirá identificar e cruzar como sendo o mesmo prospect já atendido anteriormente.
Obs.: indicamos que seja sempre true, analisamos e constatamos que aumenta a conversão de prospects atendidos.
URLep (urlep): parâmetro não obrigatório (case-sensitive customizável) usado para informar uma URL que deverá ser repostada logo após a entrada do Prospect no sistema de atendimento ANAPRO CRM. Nesse momento o prospect talvez ainda não esteja cadastrado no sistema ANAPRO CRM e o atendimento ainda não foi criado.
URLcp (urlcp): parâmetro não obrigatório (case-sensitive customizável) usado para informar uma URL que deverá ser repostada logo após o cadastro do Prospect no sistema de atendimento. Nesse momento o prospect foi cadastrado no sistema mas o atendimento ainda não foi criado.
URLat (urlat): parâmetro não obrigatório (case-sensitive customizável) usado para informar uma URL que deverá ser repostada logo após o início do atendimento pelo atendente. Nesse momento o atendente atendeu de fato o atendimento através do CHAT. Como o FALECONOSCO não é atendido online essa variável só funcionará para o CHAT.
URLca (urlca): parâmetro não obrigatório (case-sensitive customizável) usado para informar uma URL que deverá ser repostada logo após a criação do atendimento pelo sistema através da solicitação do próprio Prospect. Nesse momento o prospect submeteu os dados para atendimento e o atendimento foi criado. Obs.: Nesse momento apesar do atendimento ter sido criado não significa que o mesmo foi atendido.
Utilizados em sistemas de conversão ou rastreamento externo. Ex.: criar uma página no site da incorporadora/construtora que faz a integração com Google Analytics, essa página é acessada pelo próprio navegador do cliente, assim consegue manter toda a rastreabilidade com cookies etc.
Caso o parâmetro contenha o carácter "espaço" ou "especiais" o mesmo deve usar o decode para que o parâmetro seja identificado de forma correta. Dúvidas a respeito do encoding acessar http://www.w3schools.com/tags/ref_urlencode.asp.
URL será visitada logo após a entrada do prospect no MaxVendas e acessada pelo próprio browser do Prospect. Junto a URL será adicionado 3 (três) novos parâmetros, são eles:
keymaxvendas: chave única de identificação do prospect no MaxVendas para a sessão do atendimento em questão, caso o Prospect volte acessar o sistema em outra ocasião e existir o cookie ainda cadastrado a chave será a mesma;
keyexterno: chave repassada no envio do prospect ao MaxVendas;
keycanal: canal submetido para atendimento;
Geralmente será utilizada para mensurar os leads enviados pela mídia publicitária e quais deles realmente clicaram para atendimento.
keyop: código operação que está sendo chamada;
keyopdesc: descrição da operação que está sendo chamada;
prospectnome: nome do prospect;
prospecttelefoneddd: ddd do telefone do prospect;
prospecttelefonenumero: número do telefone do prospect;
prospectemail: e-mail do prospect;
urlacessoumaxvendas: url que acessou o ANAPRO CRM;
urloriginouacesso: url que originou o acesso;
*Caso seja necessário repassar mais de uma URL, separá-las usando:
ex.: www.xx.com;www.yyy.com/xx?op=teste
OBS: (urlep, urlcp, urlca, urlat): Para um maior aproveitamento dessa funcionalidade e aprimoramento junto ao Google Analytics caso esse seja o objetivo da utilização da mesma, aconselhamos que quando repostado para a url em questão observe que junto a url enviamos um código de identificação único do LEAD através do parâmetro keymaxvendas.
Como o Lead pode acessar o ANAPRO CRM em várias ocasiões aconselhamos que seja identificado o lead através do keymaxvendas ou keyexterno e tratado para executar ou não o Google Analytics. Se faz necessário para que não haja múltiplas chamadas as páginas repassadas e não seja contabilizado por mais de uma vez o mesmo lead em situações repetidas.
Outra forma de padronizar a utilização do mesmo de forma mais proveitosa, indicamos que sejam adicionados "variáveis customizadas" no google analytics referente a KeyMaxVendas e/ou KeyExterno, assim poderá ser utilizado para auditorias futuras com esses parâmetros. Mais informações: https://www.google.com.br/search?q=google+analytics&oq=Google+ana&aqs=chrome.1.69i57j0j69i60l3j0.3805j0j7&sourceid=chrome&es_sm=0&ie=UTF-8#q=google+analytics+vari%C3%A1veis+personalizadas&safe=active
2. Integração através de Web Service ou Rest (POST)
Para cadastro de leads automaticamente sem acessar nosso formulário, disponibilizamos a integração através do WS ou serviço Rest.
WS (Web Service) através da Url: http://crm.anapro.com.br/webcrm/ws/v2/IntegracaoWS.asmx
REST (Post) através do endereço:
https://crm.anapro.com.br/webcrm/webapi/integracao/v2/CadastrarProspect
Após o correto mapeamento acessar o método (CadastroProspect) no WS ou (CadastrarProspect) no serviço REST (post) repassando como parâmetro um objeto do tipo (PessoaProspectDTO) devidamente preenchido.
ABAIXO LINK COM EXEMPLO DE INTEGRAÇÃO UTILIZANDO JQUERY.
https://adm.crm.anapro.com.br/webcrm/pages/teste/cadastroprospect.html
Parâmetros REST (REQUEST):
EndPoint(Post): http://crm.anapro.com.br/webcrm/webapi/integracao/v2/CadastrarProspect
Key - Corresponde ao código único da empresa que está sendo integrada.
CampanhaKey - Código correspondente a campanha de atendimento.
ProdutoKey - Código único do produto correspondente ao atendimento. Produto nesse caso será o código do empreendimento a qual o atendimento será feito.
CanalKey - Código único do canal correspondente ao atendimento.
Mídia - Corresponde a mídia a qual originou o prospect.
Peca - Corresponde a peça da mídia a qual originou o prospect
UsuarioEmail - Corresponde ao email do usuário que deverá atender os prospects.
GrupoPeca - Pode ser usado para agrupar lista de anúncios.
CampanhaPeca - Pode ser usado para identificar o nome da campanha de marketing.
PessoaNome - Corresponde ao nome do prospect.
PessoaSexo - Pode ser utilizado para determinar o sexo do prospect.
ValidarEmail - Utilizado para validar se o e-mail está no padrão, caso seja true.
PessoaEmail - Corresponde ao e-mail do prospect.
ValidarTelefone - Caso seja ‘true’ irá validar se o telefone possui o número de caracteres padrão.
PessoaTelefones - Corresponde ao telefone do prospect.
Observacoes - Parâmetro utilizado para registrar informações captadas nos formulários além dos dados de nome, e-mail e telefone.
KeyIntegradora - Corresponde ao código da empresa a qual está realizando a integração.
KeyAgencia - Corresponde ao código da empresa agência a qual foi responsável em gerar o Prospect.
ListHashTag - Caso sejam enviadas as Hashtags poderão ser utilizadas para localizar os leads com esta ‘marcação’ posteriormente.
PoliticaPrivacidadeKey - Caso seja repassada irá vincular a política de privacidade que cadastrou no CRM aos leads que chegarem através da integração.
EXEMPLOS DE SCRIPTS
Json
{
"Key":"sHoTb4875MrI1",
"TagAtalho":"",
"CampanhaKey":"mIqTkas4SiY1",
"ProdutoKey":"SeCas55TEMwo1",
"CanalKey":"lx78445O3Ys1",
“PoliticaPrivacidadeKey”:” SeBam828ZPwo”,
"Midia":"MeuImovel",
"Peca":"",
"UsuarioEmail":"",
"GrupoPeca":"",
"CampanhaPeca":"",
"PessoaNome":"Teste",
"PessoaSexo":"",
"ValidarEmail":"false",
"PessoaEmail":"teste@teste.com",
"ValidarTelefone":"false",
"PessoaTelefones":[
{
"Tipo":"OUTR",
"DDD":"11",
"Numero":"99999999",
"Ramal":null
},
{
"Tipo":"OUTR",
"DDD":"11",
"Numero":"88888888",
"Ramal":null
}
],
"Observacoes":"Teste",
"KeyExterno":"",
"UsarKeyExterno":"false",
"KeyIntegradora":"df79as77-30as-40a8-ba2a-6999f4a71598",
"KeyAgencia":"a4s8d56d8-a5sa-98rt-a4s5-a5s4d8y5eea4s",
"ListHashTag":[
"#altopadrao",
"zonasul"
]
}
Ex.: REST (POST) Usando J-QUERY:
var settings ={
"async":true,
"crossDomain":true,
"url":"http://crm.anapro.com.br/webcrm/webapi/integracao/v2/CadastrarProspect",
"method":"POST",
"data":{
"Key":"hQaasWhV7ob41",
"CampanhaKey":"lOZese8YCE1",
"ProdutoKey":"J4R-QPeeQFw1",
"CanalKey":"RQ8Ka88OEaM1",
“PoliticaPrivacidadeKey”:” SeBam828ZPwo”,
"Midia":"PostMan",
"ListHashTag":[
"#altopadrao",
"zonasul"
],
"PessoaNome":"Fabrício Api",
"PessoaEmail":"fabricio@anapro.com.br",
"Observacoes":"Teste de API",
"KeyIntegradora":"56987502B-10A2-4AA7-8549-205A45FBDEC4",
"PessoaTelefones[0].DDD":"11",
"PessoaTelefones[0].Numero":"81147556",
"PessoaTelefones[1].DDD":"11",
"PessoaTelefones[1].Numero":"930027556"
}
}$.ajax(settings).done(function (response){
console.log(response);
});
Ex.: REST (POST) Usando PHP (HttpRequest):
<?php
$request = new HttpRequest();
$request->setUrl('http://crm.anapro.com.br/webcrm/webapi/integracao/v2/CadastrarProspect');
$request->setMethod(HTTP_METH_POST);
$request->setHeaders(array(
'cache-control' => 'no-cache',
'content-type'=> 'application/x-www-form-urlencoded'
));
$request->setContentType('application/x-www-form-urlencoded');
$request->setPostFields(array(
'Key' => 'hQwqhV7ob41',
'CampanhaKey'=> 'lOZeas28YCE1',
'ProdutoKey'=> 'J4R-QPgwww1',
‘PoliticaPrivacidadeKey’=>’ SeBam828ZPwo’,
'CanalKey'=> 'RQ8www8OEaM1',
'Midia'=> 'PostMan',
'PessoaNome'=> 'Fabrício Api',
'PessoaEmail'=> 'fabricio@anapro.com.br',
'Observacoes'=> 'Teste de API',
'KeyIntegradora'=> '2456902B-10A2-4AA7-8549-205AC6FBDEC4',
'PessoaTelefones[0].DDD'=> '11',
'PessoaTelefones[0].Numero'=> '81147556',
'PessoaTelefones[1].DDD'=> '11',
'PessoaTelefones[1].Numero'=> '930027556'
));
try{
$response = $request->send();
echo $response->getBody();
}catch (HttpException $ex){
echo $ex;
}
Parâmetros REST (RESPONSE):
Para validar se obteve sucesso no envio, analise o response da nossa API.
O parâmetro Sucesso deve ser igual a true e caso queira validar os dados registrados no CRM basta buscar pelo código na barra de pesquisa do ANAPRO CRM.
Abaixo um exemplo do response:
{
"StrKeyMaxVendas": "e04ce0f6-0bfc-4109-ba4d-65f63c004f10",
"Codigo": 844846,
"AtendimentoIdGuid": "e20f6119-d045-4e40-8d2f-f900aaf7a1ed",
"NovoProspect": false,
"Sucesso": true,
"Mensagem": "codigo:844846",
"LstMensagensAdicionais": [
"codigo:844846"
],
"MensagemAuxiliar": null,
"CodigoAuxiliar": null,
"DtResponse": "2019-02-07T15:59:09.5314946",
"ObjAux": null
}
,
Parâmetros do WebService (SOAP):
Acesse o endereço:
http://crm.anapro.com.br/webcrm/ws/v2/IntegracaoWS.asmx?op=CadastroProspect para maiores detalhes.
OBS.:
KeyIntegradora: é obrigatório e deve ser repassado, caso ainda não possua, por favor, entre em contato com o nosso suporte técnico para cadastrar (suporte@anapro.com.br).
Key: deverá ser repassado o mesmo código (Conta Sistema) já utilizado nos exemplos acima.
TagAtalho: deve ser obrigatoriamente repassado caso os parâmetros (CampanhaKey, ProdutoKey e CanalKey) não sejam repassados. Esses parâmetros devem ser solicitados a nossa equipe de suporte (suporte@anapro.com.br).
Obs.: Os parâmetros CampanhaKey, ProdutoKey e CanalKey devem ser usados proritariamente ao invés do parâmetro TagAtalho e quando usados tais parâmetros (CampanhaKey, ProdutoKey e CanalKey) o parâmetro (TagAtalho) se faz desnecessário e não precisa ser repassado.
Parâmetros Mídia e Peça:
Midia e Peca são dois parâmetros opcionais muito importantes.
No caso da Midia deve ser repassado uma STRING contendo o nome da mídia a qual originou o LEAD (Ex.: facebook, youtube, terra) e no caso da peca deve ser repassado a peça publicitária que o LEAD clicou (ex.: banner_terra, facebook_campanha_x).
Esses parâmetros não são obrigatórios mas são de extrema importância, são através deles que conseguimos através de relatórios informar quantos LEADS vieram das mídias específicas e com isso te dará parâmetros para medir a eficiência de cada uma assim como a maior taxa de conversão.
Caso não sejam repassados infelizmente esses dados não serão MEDIDOS e a eficiência da ferramenta não será a mesma.
Retorno:
No WEB SERVICE ou REST é retornado o OBJETO do tipo CadastroProspectResponse com os parâmetros:
StrKeyMaxVendas: identificador único do LEAD no nosso sistema.
É utilizado como comprovação que o LEAD foi recebido e pode ser consultado através do sistema a qualquer momento. Bastante útil para realizar auditoria e comparação dos LEADS enviados e LEADS cadastrados no sistema. Aconselhamos a gravação dessa informação no sistema REQUISITANTE, somente através desse código podemos comprovar a gravação bem sucedida e que a requisição foi realizada com sucesso.
Sucesso: caso true significa que a requisição foi realizada com sucesso e não houveram erros.
Mensagem: Mensagem com o detalhamento do ERRO ou validação dos dados da requisição.
3. Integração através de E-mail
Para que os leads sejam registrados utilizando o método de envio via e-mail, basta direcionar os e-mails com as informações dos prospects para o endereço de e-mail inteligente, caso não possua o endereço entre em contato através do e-mail integracao.anapro@olxbr.com e solicite.
Exemplo do endereço de e-mail: mv_cp_ecc_545_3_faleconosco_olx@email.anapro.com.br
OBS: No corpo do e-mail deve conter os dados do lead como nome, e-mail e telefone.
Importante: Através deste método de integração o nome do lead é registrado com o que esta antes do @ do e-mail dele, mas os dados encaminhados são registrados no histórico dando ao corretor a possibilidade de atualizar o nome.
Abaixo um exemplo:
Envio para o e-mail de integração:

Registro no CRM:

O e-mail original fica registrado em “E-mails” no histórico do atendimento.
Este artigo foi útil?
Que bom!
Obrigado pelo seu feedback
Desculpe! Não conseguimos ajudar você
Obrigado pelo seu feedback
Feedback enviado
Agradecemos seu esforço e tentaremos corrigir o artigo